


Rolle
Rolle
UX Designer
UX Designer
Zeitspanne
Zeitspanne
Zwei Wochen
Zwei Wochen
Team
Team
Carolin Ebbert, Toni Sylla, Farima Sahibzadeh
Carolin Ebbert, Toni Sylla, Farima Sahibzadeh
Projektübersicht
Mission
Mission
Mission
Wir wollen Menschen dabei unterstützen, Sport in ihren Alltag zu integrieren und ihn zu einer festen Gewohnheit zu machen. Unsere App erleichtert die Suche nach passenden Trainingspartnern, hilft bei der Organisation und motiviert durch interaktive Funktionen. Mit einer nutzerfreundlichen Struktur und gezielten Features fördern wir nicht nur gemeinsames Training, sondern auch neue soziale Verbindungen und eine nachhaltige sportliche Routine.
Wir wollen Menschen dabei unterstützen, Sport in ihren Alltag zu integrieren und ihn zu einer festen Gewohnheit zu machen. Unsere App erleichtert die Suche nach passenden Trainingspartnern, hilft bei der Organisation und motiviert durch interaktive Funktionen. Mit einer nutzerfreundlichen Struktur und gezielten Features fördern wir nicht nur gemeinsames Training, sondern auch neue soziale Verbindungen und eine nachhaltige sportliche Routine.
Wir wollen Menschen dabei unterstützen, Sport in ihren Alltag zu integrieren und ihn zu einer festen Gewohnheit zu machen. Unsere App erleichtert die Suche nach passenden Trainingspartnern, hilft bei der Organisation und motiviert durch interaktive Funktionen. Mit einer nutzerfreundlichen Struktur und gezielten Features fördern wir nicht nur gemeinsames Training, sondern auch neue soziale Verbindungen und eine nachhaltige sportliche Routine.
User Research
User Research
User Research
Interview
Interview
Interview
MaX
MaX
MaX
39 Jahre
39 Jahre
39 Jahre
mittelsportlich, versuch nach einer OP wieder fit zu werden und sucht durchaus etwas Unterstützung dabei. Versucht jeden Tag Sport zu machen.
mittelsportlich, versuch nach einer OP wieder fit zu werden und sucht durchaus etwas Unterstützung dabei. Versucht jeden Tag Sport zu machen.
mittelsportlich, versuch nach einer OP wieder fit zu werden und sucht durchaus etwas Unterstützung dabei. Versucht jeden Tag Sport zu machen.
Tony
Tony
Tony
44 Jahre
44 Jahre
44 Jahre
sehr sportlicher, fährt vor allem Rennrad. Kennt sich gut aus, macht viel und gerne Sport.
sehr sportlicher, fährt vor allem Rennrad. Kennt sich gut aus, macht viel und gerne Sport.
sehr sportlicher, fährt vor allem Rennrad. Kennt sich gut aus, macht viel und gerne Sport.
luisa
luisa
luisa
31 Jahre
31 Jahre
31 Jahre
hat lange zusammen mit einer Freundin Sport gemacht, ist jetzt gerade auf der Suche nach neuen Sportarten um wieder mehr Sport zu machen.
hat lange zusammen mit einer Freundin Sport gemacht, ist jetzt gerade auf der Suche nach neuen Sportarten um wieder mehr Sport zu machen.
hat lange zusammen mit einer Freundin Sport gemacht, ist jetzt gerade auf der Suche nach neuen Sportarten um wieder mehr Sport zu machen.
Affinity diagram
Affinity diagram
Affinity diagram
Früher habe
ich mit Freundinnen gemeinsam
Sport gemacht
Früher habe
ich mit Freundinnen gemeinsam
Sport gemacht
Früher habe
ich mit Freundinnen gemeinsam
Sport gemacht
ein besseres Zeitmanagment
würde mir helfen wieder Sport zu machen
ein besseres Zeitmanagment
würde mir helfen wieder Sport zu machen
ein besseres Zeitmanagment
würde mir helfen wieder Sport zu machen
Aktuell kein Sport, versuche jedoch 10.000 am Tag zu sammeln.
Aktuell kein Sport, versuche jedoch 10.000 am Tag zu sammeln.
Aktuell kein Sport, versuche jedoch 10.000 am Tag zu sammeln.
Nach der Arbeit / kein Morgen Mensch
Nach der Arbeit / kein Morgen Mensch
Nach der Arbeit / kein Morgen Mensch
liebt und braucht Sport, will fit bleiben.
liebt und braucht Sport, will fit bleiben.
liebt und braucht Sport, will fit bleiben.
sobalt ich 2-3h Zeit habe fahre ich Fahrrad
sobalt ich 2-3h Zeit habe fahre ich Fahrrad
sobalt ich 2-3h Zeit habe fahre ich Fahrrad
alleine und mit Freunden
alleine und mit Freunden
alleine und mit Freunden
ich kann Sport gut in den Alltag inigieren, habe oft große Zeitfenster
ich kann Sport gut in den Alltag inigieren, habe oft große Zeitfenster
ich kann Sport gut in den Alltag inigieren, habe oft große Zeitfenster
ich mache mit Freunden Sport
ich mache mit Freunden Sport
ich mache mit Freunden Sport
8-8:30
8-8:30
8-8:30
Eine Bootcampstimme die einen antreibt
Eine Bootcampstimme die einen antreibt
Eine Bootcampstimme die einen antreibt
Gesundheit
Gesundheit
Gesundheit
Täglich
Täglich
Täglich
Magnesium, Eisen,
Eiweißpulver,
ich kenne mich wenig aus.
Magnesium, Eisen,
Eiweißpulver,
ich kenne mich wenig aus.
Magnesium, Eisen,
Eiweißpulver,
ich kenne mich wenig aus.
Eine bewusste Ernährung
Eine bewusste Ernährung
Eine bewusste Ernährung
protein
hydrate beim fahrradfahren
protein
hydrate beim fahrradfahren
protein
hydrate beim fahrradfahren
Ja, veganes Protein, Vitamine, Amminosäuren
Ja, veganes Protein, Vitamine, Amminosäuren
Ja, veganes Protein, Vitamine, Amminosäuren
Social Media (Instagram)
Social Media (Instagram)
Social Media (Instagram)
neue Sportart ausprobieren:
Probetraining mit einer Freundin oder aber auch allein
neue Sportart ausprobieren:
Probetraining mit einer Freundin oder aber auch allein
neue Sportart ausprobieren:
Probetraining mit einer Freundin oder aber auch allein
wenn mir jemand was richtig gutes empfiehlt, dann probiere ich es aus
wenn mir jemand was richtig gutes empfiehlt, dann probiere ich es aus
wenn mir jemand was richtig gutes empfiehlt, dann probiere ich es aus
Motivation
Motivation
Motivation
Zeitmanagement
Zeitmanagement
Zeitmanagement
Wissen über Ernährung
Wissen über Ernährung
Wissen über Ernährung
Start neuer Sportarten
Start neuer Sportarten
Start neuer Sportarten
Survey
Survey
Survey
Do you have a set training plan?
Do you have a set training plan?
Do you have a set training plan?
40 answers
40 answers
40 answers
25 %
25 %
25 %
75 %
75 %
75 %
No
No
No
Yes
Yes
Yes






very good
very good
very good
How well can you integrate sport into your daily life?
How well can you integrate sport into your daily life?
How well can you integrate sport into your daily life?
41 answers
41 answers
41 answers
good
good
good
satisfactory
satisfactory
satisfactory
fair
fair
fair
25 person
25 person
25 person
5
5
5
0
0
0
10
10
10
15
15
15
20
20
20
not so good
not so good
not so good
4 (9,8%)
4 (9,8%)
4 (9,8%)
8 (19,5%)
8 (19,5%)
8 (19,5%)
16 (39%)
16 (39%)
16 (39%)
8 (19,5%)
8 (19,5%)
8 (19,5%)
5 (12,2%)
5 (12,2%)
5 (12,2%)
100%
100%
100%
50%
50%
50%
0
0
0
"How Might We…?"
"How Might We…?"
"How Might We…?"

Wie schaffen wir es, Sport zur Gewohnheit zu machen und gleichzeitig den Spaß am gemeinsamen Training zu fördern?
Wie schaffen wir es, Sport zur Gewohnheit zu machen und gleichzeitig den Spaß am gemeinsamen Training zu fördern?
Wie schaffen wir es, Sport zur Gewohnheit zu machen und gleichzeitig den Spaß am gemeinsamen Training zu fördern?
Nutzerzentrierte Analyse
Nutzerzentrierte Analyse
Nutzerzentrierte Analyse
Persona
Persona
Persona
Maria Unmotiviert
Data Analyst
Maria Unmotiviert
Data Analyst
Maria Unmotiviert
Data Analyst
32, Single aus Hamburg, Deutschland
32, Single aus Hamburg, Deutschland
32, Single aus Hamburg, Deutschland
Bio
Bio
Bio
Maria ist gerade wegen ihres Jobs nach Hamburg gezogen. Da sie neu in der Stadt ist, sucht sie gerade ein neues Fitnessstudio und möchte nach einer langen Pause wieder mit dem Sport beginnen.
Maria ist gerade wegen ihres Jobs nach Hamburg gezogen. Da sie neu in der Stadt ist, sucht sie gerade ein neues Fitnessstudio und möchte nach einer langen Pause wieder mit dem Sport beginnen.
Maria ist gerade wegen ihres Jobs nach Hamburg gezogen. Da sie neu in der Stadt ist, sucht sie gerade ein neues Fitnessstudio und möchte nach einer langen Pause wieder mit dem Sport beginnen.
Schmerzpunkte
Schmerzpunkte
Schmerzpunkte
Maria ist grundsätzlich motiviert, mit dem Sport zu beginnen, kann aber keine feste Routine aufbauen. Sie findet es schwierig, sportliche Aktivitäten in ihren stressigen Arbeitsalltag zu integrieren. Da sie noch neu in der Stadt ist, fällt es ihr auch schwer, einen Sportpartner zu finden.
Maria ist grundsätzlich motiviert, mit dem Sport zu beginnen, kann aber keine feste Routine aufbauen. Sie findet es schwierig, sportliche Aktivitäten in ihren stressigen Arbeitsalltag zu integrieren. Da sie noch neu in der Stadt ist, fällt es ihr auch schwer, einen Sportpartner zu finden.
Maria ist grundsätzlich motiviert, mit dem Sport zu beginnen, kann aber keine feste Routine aufbauen. Sie findet es schwierig, sportliche Aktivitäten in ihren stressigen Arbeitsalltag zu integrieren. Da sie noch neu in der Stadt ist, fällt es ihr auch schwer, einen Sportpartner zu finden.
Wünsche und Bedürfnisse
Wünsche und Bedürfnisse
Wünsche und Bedürfnisse
Maria wünscht sich Trainingspartner oder eine Gruppe, mit der sie sich treffen kann, um gemeinsam Sport zu treiben. So kann sie neue Leute kennenlernen und motiviert bleiben, sich regelmäßig zum Sport zu treffen.
Maria wünscht sich Trainingspartner oder eine Gruppe, mit der sie sich treffen kann, um gemeinsam Sport zu treiben. So kann sie neue Leute kennenlernen und motiviert bleiben, sich regelmäßig zum Sport zu treffen.
Maria wünscht sich Trainingspartner oder eine Gruppe, mit der sie sich treffen kann, um gemeinsam Sport zu treiben. So kann sie neue Leute kennenlernen und motiviert bleiben, sich regelmäßig zum Sport zu treffen.
Ziel
Ziel
Ziel
Sie möchte Sport leichter in ihren Alltag einbauen und ihre Fitness steigern.
Sie möchte Sport leichter in ihren Alltag einbauen und ihre Fitness steigern.
Sie möchte Sport leichter in ihren Alltag einbauen und ihre Fitness steigern.
„Ich würde gerne Menschen in meiner Nähe finden, mit denen ich gemeinsam Sport machen kann.“
„Ich würde gerne Menschen in meiner Nähe finden, mit denen ich gemeinsam Sport machen kann.“
„Ich würde gerne Menschen in meiner Nähe finden, mit denen ich gemeinsam Sport machen kann.“
Persönlichkeit
Persönlichkeit
Persönlichkeit
Unabhängig
Unabhängig
Unabhängig
Passiv
Passiv
Passiv
Sicher
Sicher
Sicher
Team player
Team player
Team player
Aktiv
Aktiv
Aktiv
Risiko
Risiko
Risiko
Unordentlich
Unordentlich
Unordentlich
Organisiert
Organisiert
Organisiert
Beschäftigt
Beschäftigt
Beschäftigt
Zeitreich
Zeitreich
Zeitreich
Analytisch
Analytisch
Analytisch
Introvertiert
Introvertiert
Introvertiert
Extrovertiert
Extrovertiert
Extrovertiert
„Ich würde gerne Menschen in meiner Nähe finden, mit denen ich gemeinsam Sport machen kann.“
„Ich würde gerne Menschen in meiner Nähe finden, mit denen ich gemeinsam Sport machen kann.“
„Ich würde gerne Menschen in meiner Nähe finden, mit denen ich gemeinsam Sport machen kann.“



User Journey
User Journey
User Journey



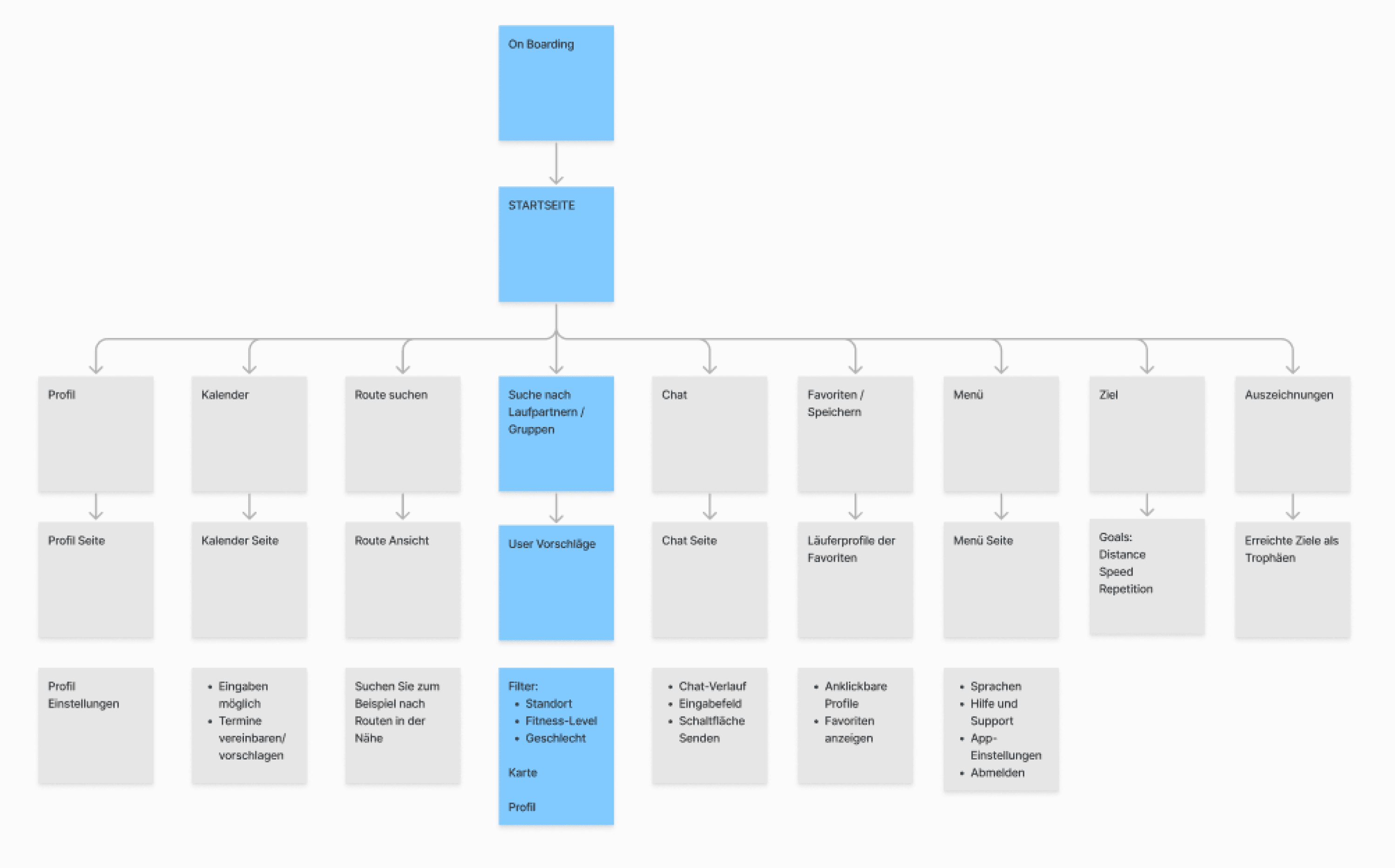
App Architecture
App Architecture
App Architecture



User Interface
User Interface
User Interface
Low-Fi Wireframe
Low-Fi Wireframe
Low-Fi Wireframe













































Demnächst verfügbar
Aktuell nur auf dem Laptop sichtbar.